腾博官网诚信为本,专业服务
SZSE:002115
投资者关系
English
线上展厅
官方视频号
官方微信
关于腾博官网诚信为本,专业服务
产品手艺
解决计划
新闻资讯
联系腾博官网诚信为本,专业服务
腾博官网诚信为本,专业服务概况
企业文化
声誉资质
企业视频
企业先容
生长历程
董事长寄语
向导眷注
焦点理念
社会责任
党建及员工运动
企业资质
企业声誉
集团视频
宣传视频
无线笼罩
无线清静
无线网络
卫星通讯
数字漫衍DAS
微室分系统
天线产品
无源器件
数字拉远
增强型手机智能管理器
全频段无线管理系统
4G基站公网场景
4G基站专网场景
5G基站
4G CPE
5G CPE
KU波段国产1.0m船载动中通天线
KU波段入口1.0m船载动中通天线
运营商
场馆/楼宇
交通
教育
农业
能源
应急通讯
卫星通讯
通讯设施租赁
互联网
网优滋扰替换
运营商通讯网络集成服务
Active DAS手机信号笼罩计划
Active DAS手机信号笼罩计划
Active DAS手机信号笼罩计划
智慧校园解决计划
校园手机管明确决计划
智慧农业无线网络解决计划
智慧能源数字化转型计划
天地一体融合解决计划
智慧海洋
船载卫星通讯
通讯铁塔设施租赁服务运营
5G智慧路灯
数字营销服务
AIGC赋能
传媒与内容
公司新闻
媒体报道
公司展会
公司声明
公司总部
人才招聘
怎样购置
媒体联络
违规举报
联系腾博官网诚信为本,专业服务
公司总部
人才招聘
怎样购置
媒体联络
违规举报
首页
?
联系腾博官网诚信为本,专业服务
?
违规举报
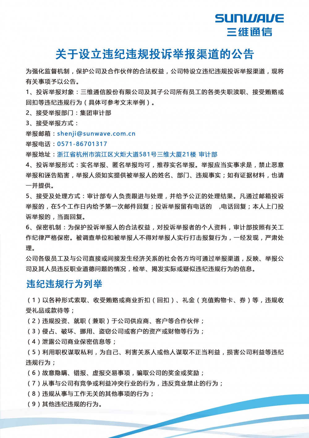
违规举报通道
、
智能客服
400-808-9388
+86 0571-88866789
返回
顶部
【网站地图】
【sitemap】